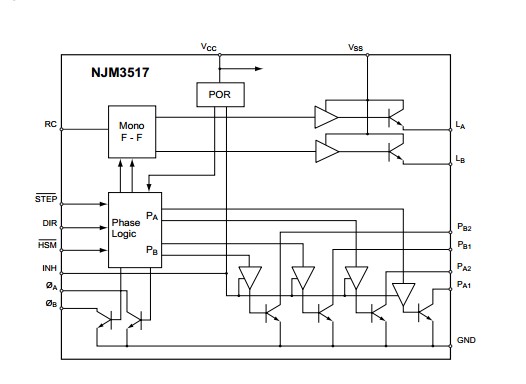
Product Summary
The NJM3517E2 is a stepper motor controller/driver, which requires minimum of external components and drive currents up to 500mA. The NJM3517E2 is suited for applications requiring least-possible RFI. Operating in a bi-level drive mode can increase motor performance; high voltage pulse is applied to the motor winding at the beginning of a step, in order to give a rapid rise of current.
Parametrics
NJM3517E2 absolute maximum ratings: (1)logic supply: 7V; (2)second supply: 45V; (3)logic input: 6V; (4)storage temperature: -55 to 150℃; (5)power dissipation: 1.6W; (6)logic input current: -10mA.
Features
NJM3517E2 features: (1)Internal complete driver and phase logic; (2)Continuous-output current: 2 x 350mA; (3)Half- and full-step mode generation; (4)LS-TTL-compatible inputs; (5)Bi-level drive mode for high step rates; (6)Voltage-doubling drive possibilities; (7)Half-step position-indication output.
Diagrams
| Image | Part No | Mfg | Description | ![]() |
Pricing (USD) |
Quantity | ||||||||
|---|---|---|---|---|---|---|---|---|---|---|---|---|---|---|
![]() |
![]() NJM3517E2-TE2 |
![]() NJR |
![]() Motor / Motion / Ignition Controllers & Drivers Stepper Motor Controller/Driver |
![]() Data Sheet |
![]()
|
|
||||||||
![]() |
![]() NJM3517E2 |
![]() NJR |
![]() Motor / Motion / Ignition Controllers & Drivers Stepper |
![]() Data Sheet |
![]()
|
|
||||||||
(China (Mainland))









