Product Summary
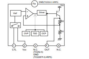
The ba33dd0whfp-tr is a 2A/1A fixed output LDO regulator. The ba33dd0whfp-tr is a low-saturation regulator, available for outputs up to 2A/1A. The ba33dd0whfp-tr has a built-in over-current protection circuit that prevents the destruction of the ba33dd0whfp-tr due to output short circuits, a thermal shut-down circuit that protects the ba33dd0whfp-tr from damage due to overloading and an over-voltage protection circuit that protects the ba33dd0whfp-tr from surges generated in the power supply line of the ba33dd0whfp-tr. Applications of the ba33dd0whfp-tr include: Used in DSP power supplies for DVD and CD players, FPDs, televisions, personal computers or any other consumer device.
Parametrics
ba33dd0whfp-tr absolute maximum ratings: (1) Input Power Supply Voltage VCC: -0.3 to +35V; (2) Power Dissipation Pd: 2300mW; (3) Operating Temperature Range Topr: -40 to +125°C; (4) Ambient Storage Temperature Tstg: -55 to +150°C; (5) Junction Temperature TjMAX: +150°C; (6) Output Control Terminal Voltage Vctl: -0.3V to +Vcc; (7) Voltage Applied to the Tip VCC peak: +50V.
Features
ba33dd0whfp-tr features: (1) ±1% highly accurate output voltage; (2) Low saturation with PNP output; (3) Built-in over-current protection circuit that prevents the destruction of the IC due to output short circuits ; (4) Built-in thermal shutdown circuit for protecting the IC from damage due to overloading; (5) Built-in over- voltage protection circuit that prevents the destruction of the IC due to power supply surges.
Diagrams

| Image | Part No | Mfg | Description | ![]() |
Pricing (USD) |
Quantity | ||||||
|---|---|---|---|---|---|---|---|---|---|---|---|---|
![]() |
![]() BA33DD0WHFP-TR |
![]() ROHM Semiconductor |
![]() Linear Regulators - Standard 5 3.3V |
![]() Data Sheet |
![]()
|
|
||||||
| Image | Part No | Mfg | Description | ![]() |
Pricing (USD) |
Quantity | ||||||
![]() |
![]() BA3306 |
![]() |
![]() IC PREAMP AUDIO STER AB 9SIP |
![]() Data Sheet |
![]() Negotiable |
|
||||||
![]() |
![]() BA3308 |
![]() |
![]() IC PREAMP AUDIO STER AB 9SIP |
![]() Data Sheet |
![]()
|
|
||||||
![]() |
![]() BA3308F-E2 |
![]() ROHM Semiconductor |
![]() Audio Amplifiers DUAL PREAMP |
![]() Data Sheet |
![]()
|
|
||||||
![]() |
![]() BA3308FV-E2 |
![]() ROHM Semiconductor |
![]() Audio Amplifiers PREAMP BUILT-IN ALC 14PIN |
![]() Data Sheet |
![]()
|
|
||||||
![]() |
![]() BA3311L |
![]() Other |
![]() |
![]() Data Sheet |
![]() Negotiable |
|
||||||
![]() |
![]() BA3313L |
![]() Other |
![]() |
![]() Data Sheet |
![]() Negotiable |
|
||||||
(China (Mainland))













