Product Summary
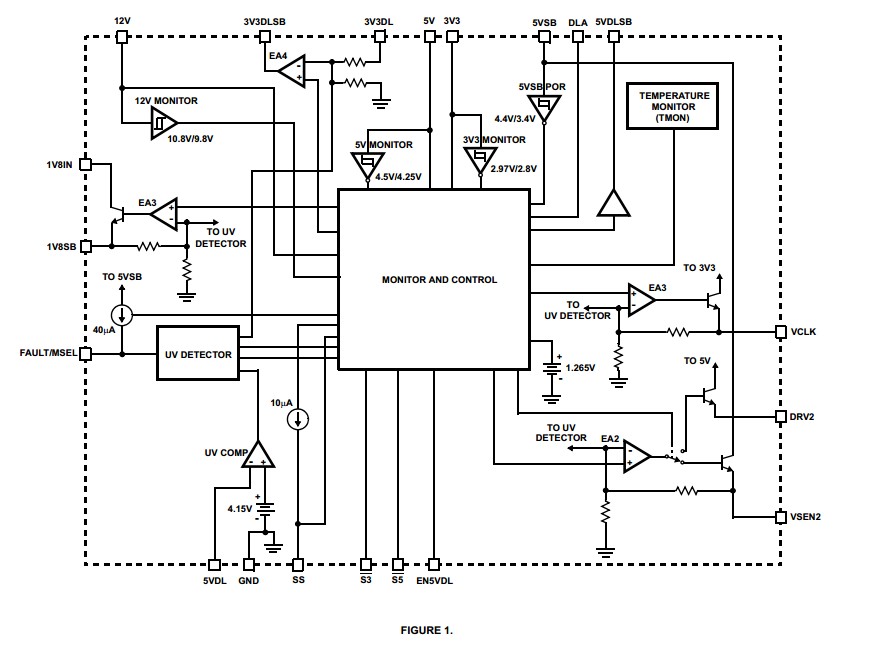
The HIP6503CB is a Multiple Linear Power Controller. The HIP6503CB complements either an HIP6020 or an HIP6021 in ACPI-compliant designs for microprocessor and computer applications. The HIP6503CB integrates four linear controllers/regulators, switching, monitoring and control functions into a 20 pin SOIC package. The application of it is ACPI-Compliant Power Regulation for Motherboards.
Parametrics
HIP6503CB absolute maximum ratings: (1)Supply Voltage, V5VSB: +7.0V; (2)12V: GND - 0.3V to +14.5V; (3)DLA, DRV2: GND - 0.3V to V12V +0.3V; (4)All Other Pins: GND - 0.3V to 5VSB + 0.3V; (5)ESD Classification: Class 3.
Features
HIP6503CB features: (1)Excellent Output Voltage Regulation: All Outputs: ±2.0% Over Temperature (as applicable); (2)Small Size; Very Low External Component Count; (3)RDRAM/SDRAM/DDRAM Memory Support; (4)Undervoltage Monitoring of All Outputs with Centralized FAULT Reporting and Temperature Shutdown; (5)Pb-Free Plus Anneal Available (RoHS Compliant).
Diagrams

| Image | Part No | Mfg | Description | ![]() |
Pricing (USD) |
Quantity | ||||||||
|---|---|---|---|---|---|---|---|---|---|---|---|---|---|---|
![]() |
![]() HIP6503CBZ |
![]() Intersil |
![]() PMIC Solutions W/ANNEAL ACPI PWR MANAGEMNT CIRCUIT |
![]() Data Sheet |
![]()
|
|
||||||||
![]() |
![]() HIP6503CBZ-T |
![]() Intersil |
![]() PMIC Solutions W/ANNEAL ACPI PWR MG T CIRCUIT 20LD |
![]() Data Sheet |
![]()
|
|
||||||||
(China (Mainland))









